减速机,齿轮减速机,升降机,丝杆升降机,S系列减速机,swl螺旋升降机
减速机,齿轮减速机,升降机,丝杆升降机,S系列减速机,swl螺旋升降机

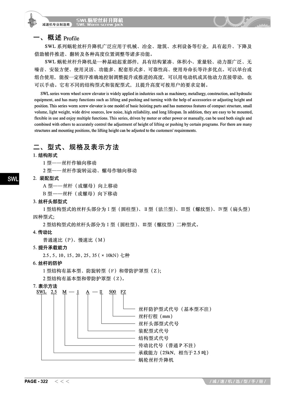
升降机

RV系列蜗轮蜗杆减速机 F系列平行轴减速机 S系列蜗轮蜗杆减速机 R系列蜗轮蜗杆减速机 K系列螺旋锥齿轮减速机

上一篇:无上一篇 下一篇:升降平台

标签: JW丝杆升降机SWL涡轮丝杆升降机厂家SWL涡轮丝杆升降机价格

24小时咨询热线:

13671888966

微信号:

13671888966

二维码 二维码